魔法学院-市场调研-洗地机
1赞|0评论|784人气|2收藏|2023-06-21 17:55:22
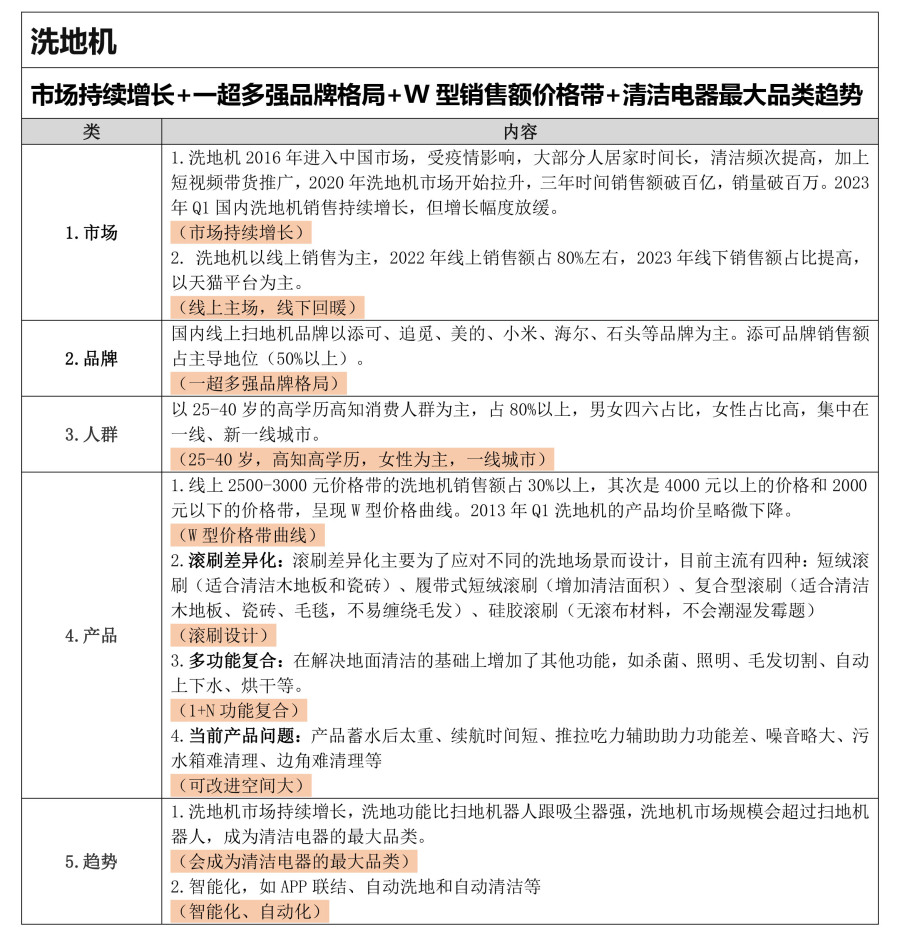
洗地机是一个加强版的吸尘器,在其基础上加入水路,使其具备吸尘、拖地的功能,相对于扫地机器人、吸尘器的清洁局限性,洗地机可以处理干湿垃圾、污渍,功能强大。以下是对于洗地机市场的一些见解:

#Guten Morgen!
赞赏
小小心意,大大鼓励
本文章版权归 宁波摩根工业设计有限公司 所有,禁止匿名转载及个人使用,任何商业用途均需联系原作者。
举报
2收藏文章
1赞起来+1
沪公网安备 31011502009179号
留言板(0)