• 明代李时珍《本草纲目》:"玻璃,本作颇黎。颇黎国名也。其莹如水,其坚如玉,故名水玉。与水精同名。"玻璃是一种呈玻璃态的无定形体,透明、脆性、不透气、并具一定硬度。
• 玻璃按照生产分类,如下图:
• 平板玻璃按照厚度分类,如下图:
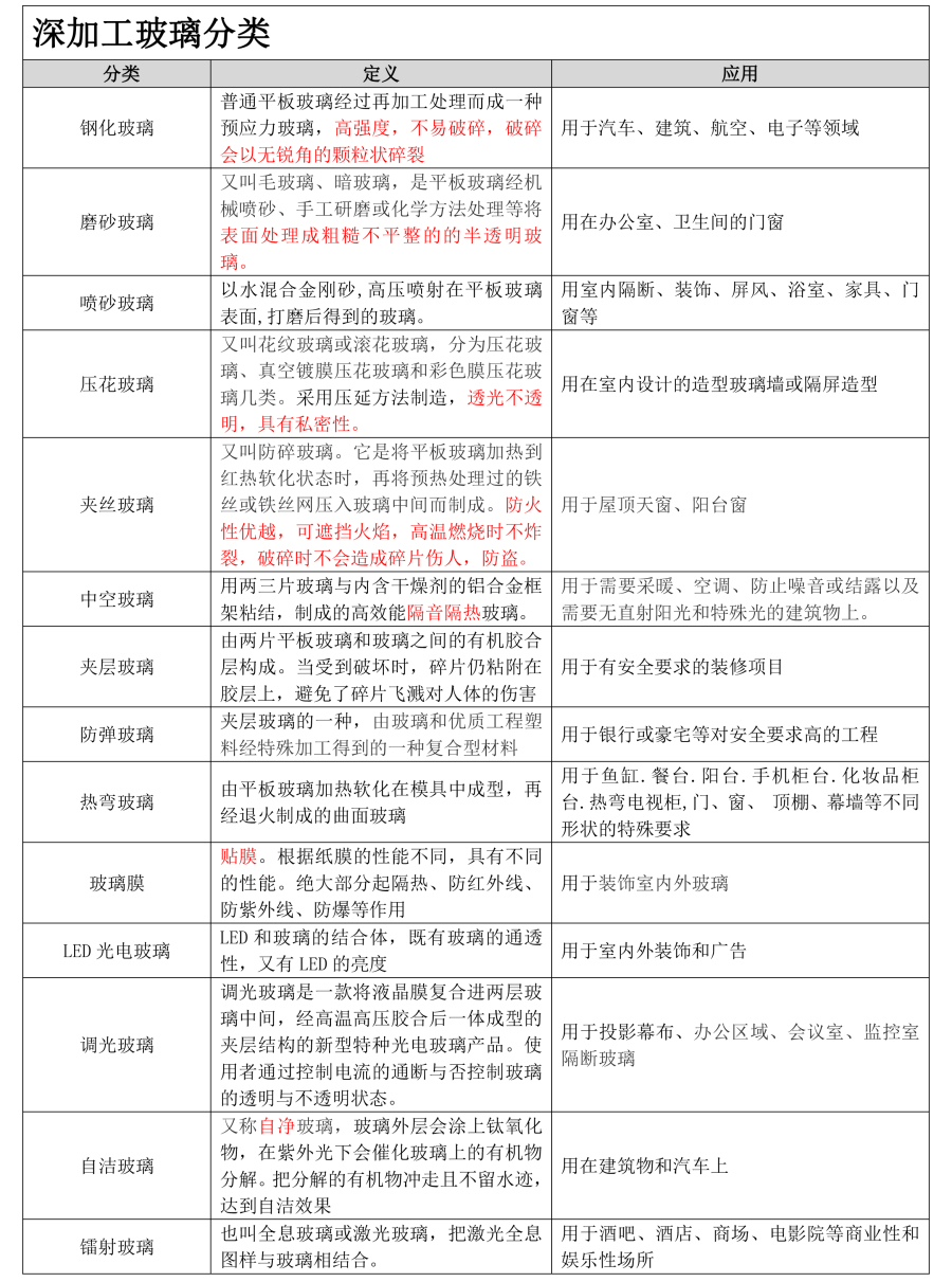
• 深加工玻璃按照功能分类,如下图:

#Guten Morgen!
赞赏
小小心意,大大鼓励
本文章版权归 宁波摩根工业设计有限公司 所有,禁止匿名转载及个人使用,任何商业用途均需联系原作者。
举报
27收藏文章
28赞起来+1
沪公网安备 31011502009179号
GOOD JOB
感谢魔法学院的分享
每天一个新知识