魔法学院-CMF-ABS塑胶

6|0评论|1032人气|6收藏|2023-06-01 15:48:38

• 塑料英文为Plastics,具有“成型”、“发展”的意思。能够自由成型的可塑材料即为塑料。

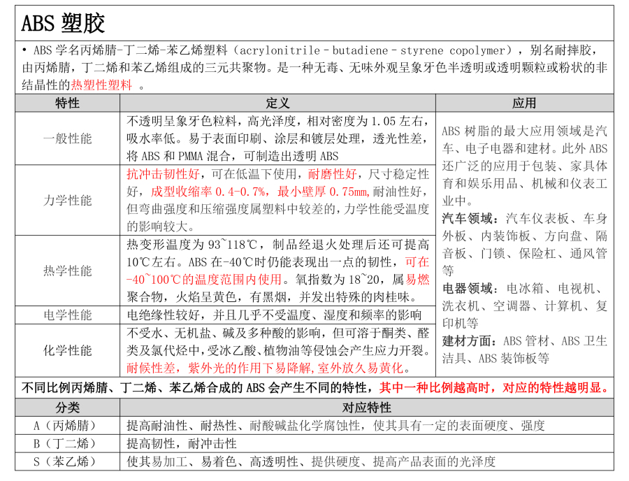
 ABS塑胶特性,如下图:

#Guten Morgen!


赞赏

小小心意,大大鼓励

6收藏文章 6赞起来+1

宁波摩根工业设计有限公司

其他 · 浙江省 宁波市 鄞州区

热门文章

查看更多

留言板(0

添加表情
登录后评论 添加图片

    你可能还喜欢 换一换

    收藏
    创建收藏夹

    创建收藏夹

    收藏夹名称
    确定

    举报评论

    恶意辱骂,诋毁
    垃圾广告信息
    黄赌毒,诈骗信息
    政治敏感问题
    其他原因
    提交
    留言 点赞 收藏 分享

    宁波摩根工业设计有限公司

    小小心意,大大鼓励

    赞赏金额

    ¥ 1
    ¥ 5
    ¥ 10
    ¥ 50
    ¥ 100
    其他

    赞赏金额

    微信
    支付宝
    确认支付

    最高赞赏200元

    支付宝支付

    使用支付宝扫描二维码完成支付

    微信支付

    使用微信扫描二维码完成支付

    余额支付

    当前余额:¥0.00

    支付操作会向你普象账户的注册手机号发送验证码
    请注意查收

    发送验证码
    确认支付
    支付成功
    关闭