魔法学院-CMF-PP塑胶
5赞|0评论|1022人气|7收藏|2023-05-30 14:22:57
• 塑料英文为Plastics,具有“成型”、“发展”的意思。能够自由成型的可塑材料即为塑料。
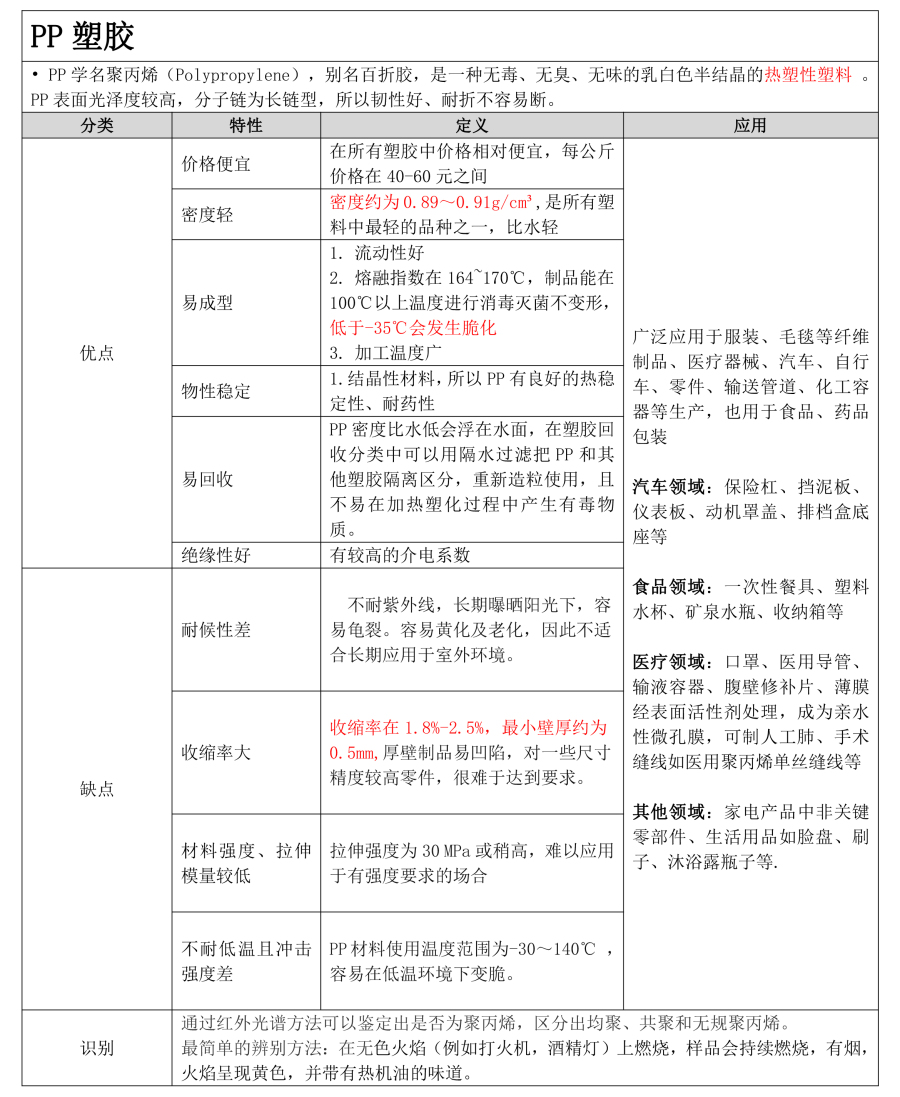
• PP塑胶特性,如下图:

#Guten Morgen!
赞赏
小小心意,大大鼓励
本文章版权归 宁波摩根工业设计有限公司 所有,禁止匿名转载及个人使用,任何商业用途均需联系原作者。
举报
7收藏文章
5赞起来+1
沪公网安备 31011502009179号
留言板(0)