魔法学院-CMF-布料后整理工艺
0赞|0评论|932人气|5收藏|2023-05-24 21:57:43
• 布为棉、麻及棉型化学短纤维经纺纱后的织成物。
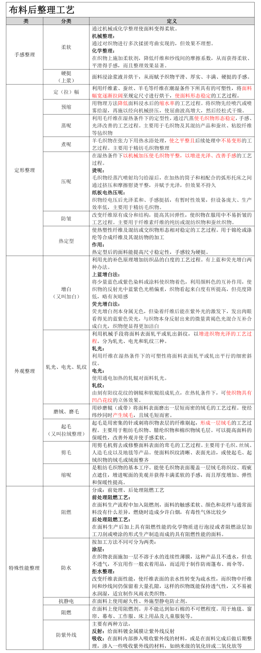
• 布料后整理工艺是通过化学或物理的工艺改善面料触感和外观、增进性能或赋予其他特性的技术处理方式,是纺织品“锦上添花”的加工过程。

#Guten Morgen!
赞赏
小小心意,大大鼓励
本文章版权归 宁波摩根工业设计有限公司 所有,禁止匿名转载及个人使用,任何商业用途均需联系原作者。
举报
5收藏文章
0赞起来+1
沪公网安备 31011502009179号
留言板(0)