魔法学院-市场调研-热水器
1赞|0评论|805人气|0收藏|2023-06-29 17:49:25
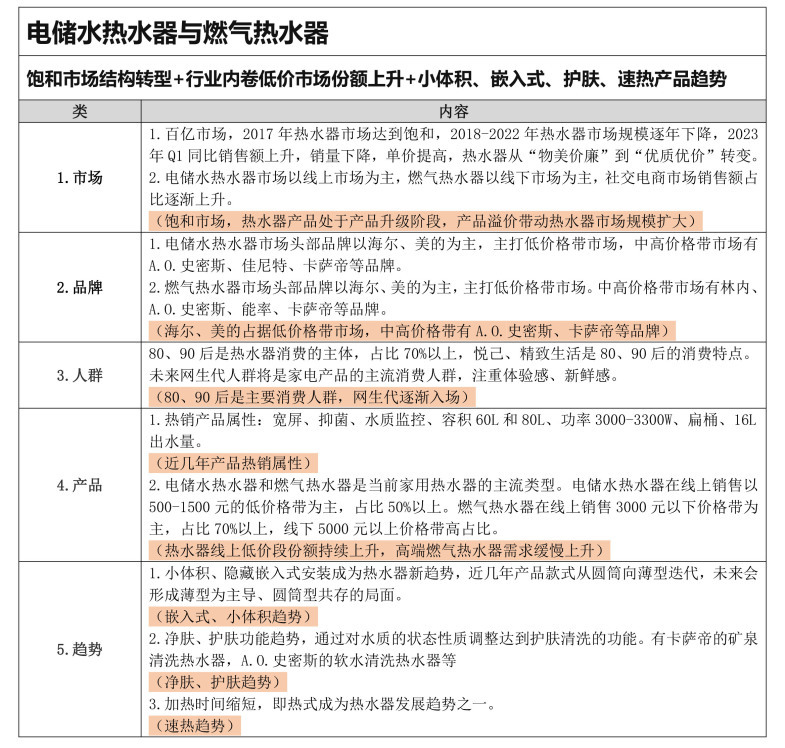
我国小家电产品结构,从物美价廉向优质优价转变。2023年Q1热水器市场微回暖,以下是对于热水器市场的一些调研见解:


赞赏
小小心意,大大鼓励
本文章版权归 宁波摩根工业设计有限公司 所有,禁止匿名转载及个人使用,任何商业用途均需联系原作者。
举报
0收藏文章
1赞起来+1
沪公网安备 31011502009179号
留言板(0)