魔法学院-CMF-塑料表面处理工艺
73赞|3评论|6453人气|197收藏|2023-04-27 18:10:55
• 塑料英文为Plastics,具有“成型”、“发展”的意思。能够自由成型的可塑材料即为塑料。
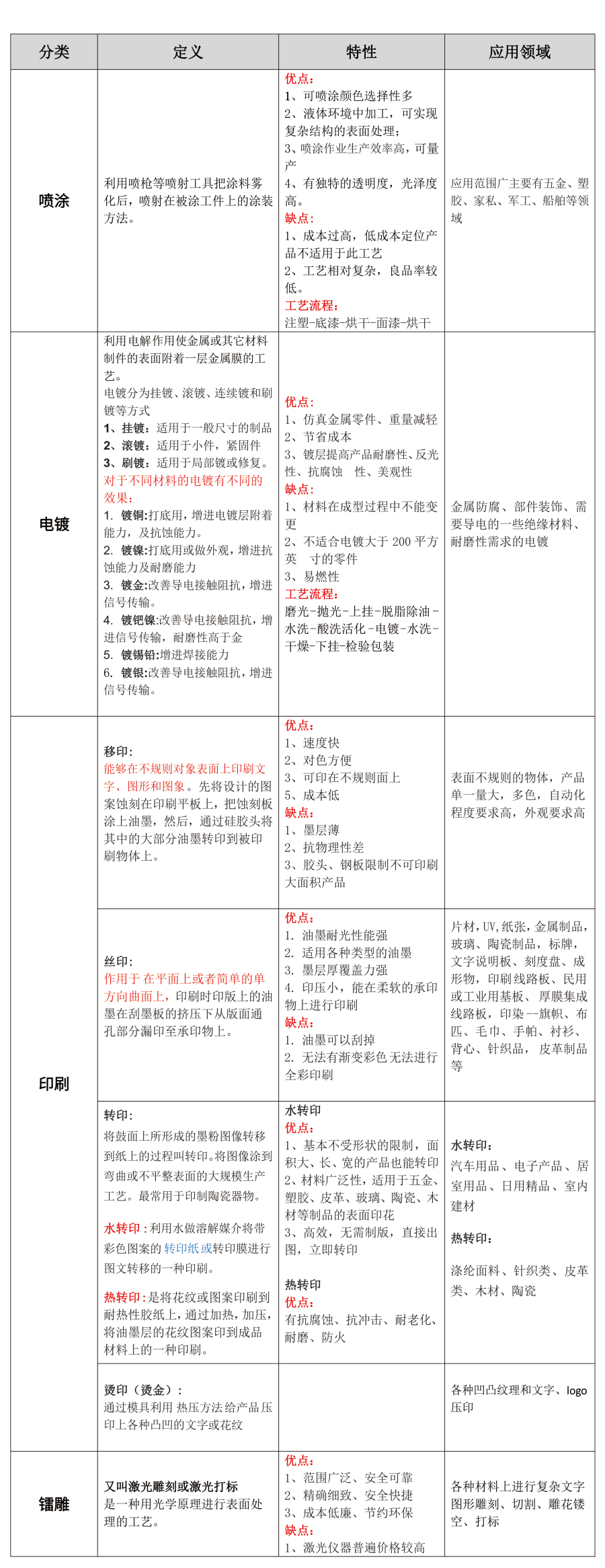
• 通过物理或化学的方法在材料表面形成一层具有某种或多种特殊性质的表层。表层可以提升产品颜值、质感、功能等多个方面的性能。


#Guten Morgen!
赞赏
小小心意,大大鼓励
本文章版权归 宁波摩根工业设计有限公司 所有,禁止匿名转载及个人使用,任何商业用途均需联系原作者。
举报
197收藏文章
73赞起来+1
沪公网安备 31011502009179号
写的不错
过来学习一下知识
感谢大佬的分享