魔法学院-CMF-玻璃成型工艺
• 明代李时珍《本草纲目》:"玻璃,本作颇黎。颇黎国名也。其莹如水,其坚如玉,故名水玉。与水精同名。"玻璃是一种呈玻璃态的无定形体,透明、脆性、不透气、并具一定硬度。
• 玻璃的成型是熔融玻璃液转变为具有一定形状和尺寸的玻璃制品的工艺过程。
• 平板玻璃成型方法,如下图:
• 玻璃人工成型,如下图:
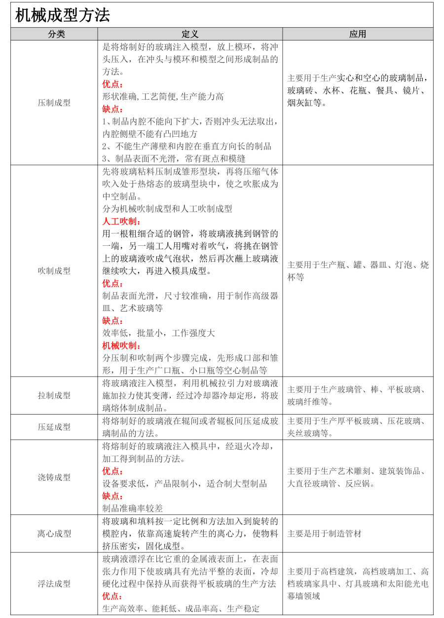
• 玻璃机械成型,如下图:

#Guten Morgen!
小小心意,大大鼓励
本文章版权归 宁波摩根工业设计有限公司 所有,禁止匿名转载及个人使用,任何商业用途均需联系原作者。
举报
沪公网安备 31011502009179号
至少附上图片吧,都不知道啥是啥
如果后面可以在跟一些动画展示就更好了
感谢大佬的分享
学习学习
全是干货
不要在网上学,要去工厂学,设计师要争取离开自己的座位,大家一起,别让这个职业被架空了。如果采购,品质,CMF都比设计师了解生产,了解工艺,那这个岗位只剩下做最苦最累的造型,虽然设计理念和造型是其他价值的载体,是最关键的,但是双拳难敌四手,老虎架不住群狼,最终设计岗就变成了我们现在吐槽的样子,只知道吐槽,又不去改变现实。都长点心吧,我真是操碎了心
中国的设计管理者是缺失的,是极其自私和小家子气的,如果连品质和采购的管理者都在天天带着小弟们跑工厂,而设计的管理者们,包括设计公司的老板们,为了蝇头小利,只会把小弟们关在公司里,上花瓣,普象,behance。最终导致这个岗位的舞台和权利越来越小,对自己又有什么好处呢?
有用的知识
不要在网上学,要去工厂学,设计师要争取离开自己的座位,大家一起,别让这个职业被架空了。
好赞
每日一学