• 橡胶一词来源于印第安语cau-uchu,意为"流泪的树"。是指具有可逆形变的高弹性聚合物材料。
• 橡胶分为天然橡胶与合成橡胶二种。天然橡胶是从橡胶树、橡胶草等植物中提取胶质后加工制成;合成橡胶则由各种单体经聚合反应而得。

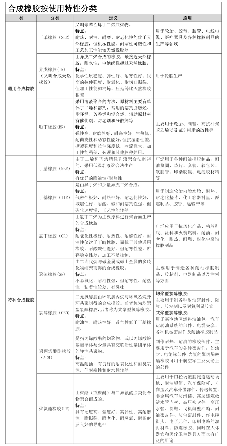
• 合成橡胶按使用特性分类,如图:

#Guten Morgen!
赞赏
小小心意,大大鼓励
本文章版权归 宁波摩根工业设计有限公司 所有,禁止匿名转载及个人使用,任何商业用途均需联系原作者。
举报
6收藏文章
0赞起来+1
沪公网安备 31011502009179号
留言板(0)