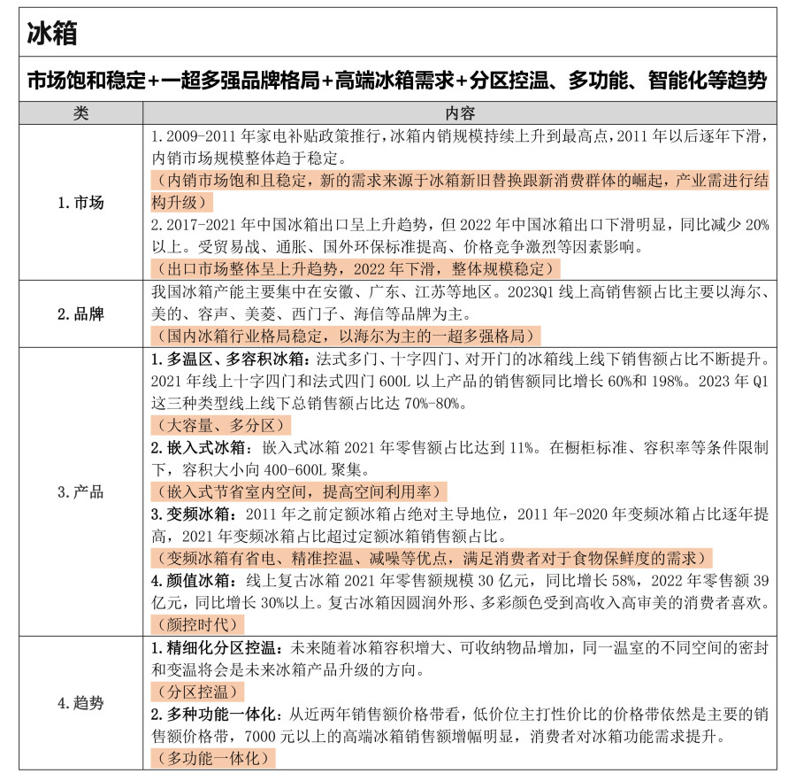
以下是对于冰箱市场的一些见解:


#Guten Morgen!
赞赏
小小心意,大大鼓励
本文章版权归 宁波摩根工业设计有限公司 所有,禁止匿名转载及个人使用,任何商业用途均需联系原作者。
举报
1收藏文章
4赞起来+1
沪公网安备 31011502009179号
留言板(0)