魔法学院-CMF-陶瓷成型工艺
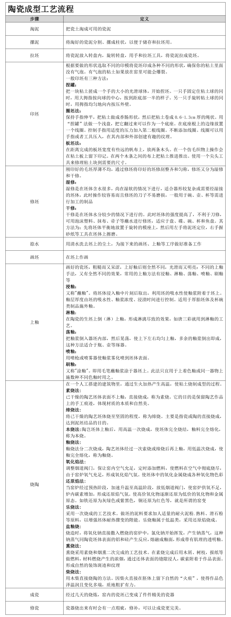
• 陶瓷产品的生产过程是指从投入原料开始,一直到把陶瓷产品生产出来为止的全过程。包括坯料制造、坯体成型、瓷器烧结等多个基本阶段。如下图:
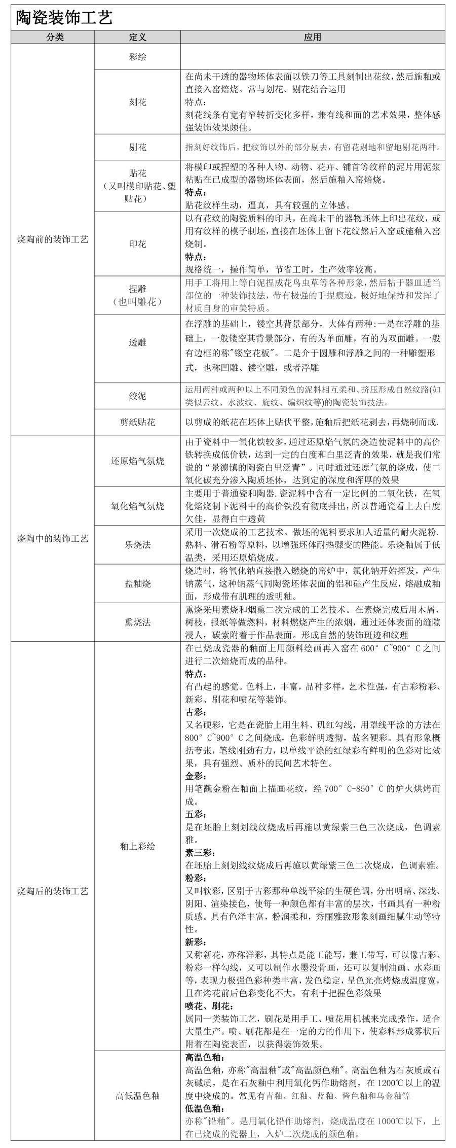
• 装饰是对陶瓷器进行艺术加工的重要手段。它对提高器物的外观质量、丰富文化生活起着积极有效的作用。可分为三大类,一类是烧陶前在生坯胎上进行装饰,二类是在烧陶过程中完成装饰,三类是在烧造好的陶艺坯胎表面上装饰。如下图:

#Guten Morgen!
小小心意,大大鼓励
本文章版权归 宁波摩根工业设计有限公司 所有,禁止匿名转载及个人使用,任何商业用途均需联系原作者。
举报
沪公网安备 31011502009179号
good
优秀
学到了
专门的材料成型工艺也是个学问