魔法学院-市场调研-智能门锁
2赞|0评论|922人气|0收藏|2023-07-10 17:55:28
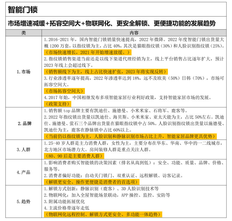
智能门锁是以门为载体,附着在门上五金锁具通过各种手段识别、联动,以保障人与物的各种生活场景的安全智能化设备。以下是对于智能门锁市场的一些见解:


赞赏
小小心意,大大鼓励
本文章版权归 宁波摩根工业设计有限公司 所有,禁止匿名转载及个人使用,任何商业用途均需联系原作者。
举报
0收藏文章
2赞起来+1
沪公网安备 31011502009179号
留言板(0)