• 陶瓷是以粘土为主要原料以及各种天然矿物经过粉碎混炼、成型和煅烧制得的材料以及各种制品。
• 陶瓷硬度较高,易清洗,防潮抗紫外线,防火防静电,耐化学腐蚀性,但可塑性较差。
• 陶瓷是陶器和瓷器的总称。陶与瓷的区别在于原料土的不同和温度的不同。
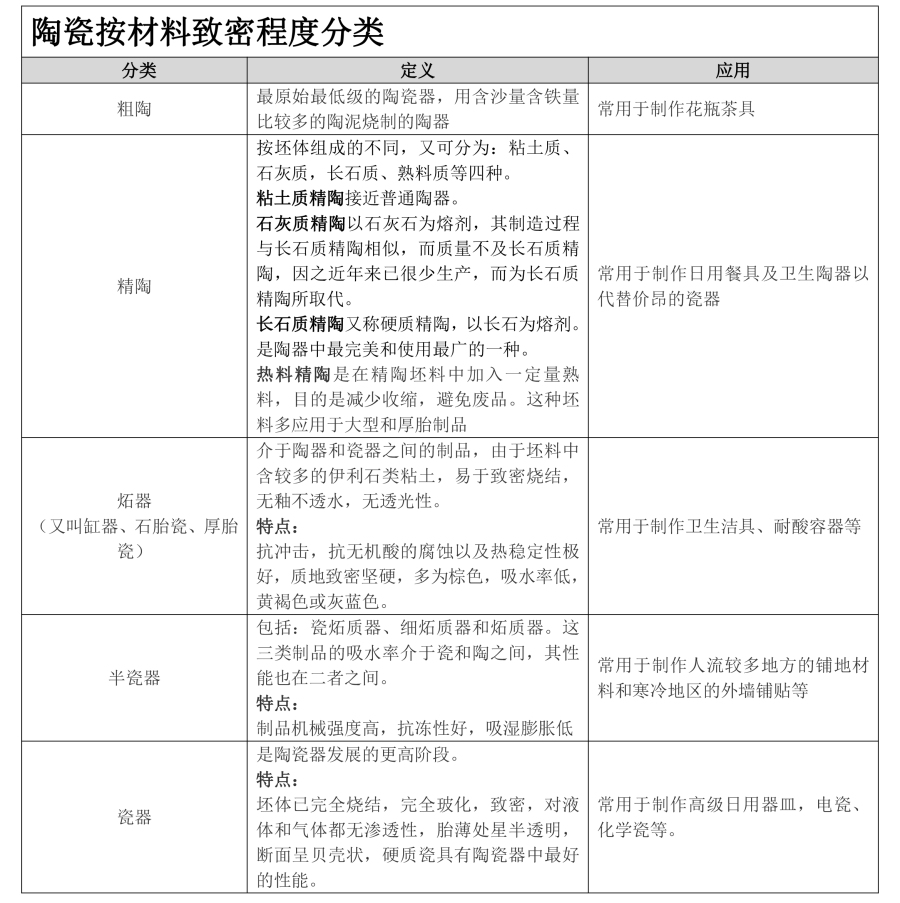
• 陶瓷按材料致密程度分类,如下图:

#Guten Morgen!
赞赏
小小心意,大大鼓励
本文章版权归 宁波摩根工业设计有限公司 所有,禁止匿名转载及个人使用,任何商业用途均需联系原作者。
举报
6收藏文章
4赞起来+1
沪公网安备 31011502009179号
留言板(0)