• 木材是能够次级生长的植物,经过加工,可供建筑及制造器物用的材料,用于工民建筑的木制材料,通常被为软材和硬材。
• 按照树种分类,木材可分为针叶树材跟阔叶树材,如图:
• 按照木材的加工分类,可分为原条、原木、板方、枕木,如下图:
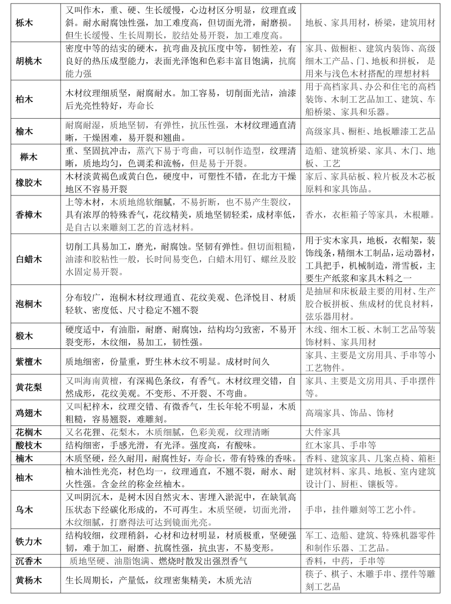
• 木材的特点跟用途分类,如下图:

#Guten Morgen!
赞赏
小小心意,大大鼓励
本文章版权归 宁波摩根工业设计有限公司 所有,禁止匿名转载及个人使用,任何商业用途均需联系原作者。
举报
48收藏文章
39赞起来+1
沪公网安备 31011502009179号
感谢分享
大佬优秀
感谢分享
学习知识