魔法学院-CMF-玻璃表面装饰工艺

26|3评论|4241人气|56收藏|2023-05-16 17:00:19

明代李时珍《本草纲目》:"玻璃,本作颇黎。颇黎国名也。其莹如水,其坚如玉,故名水玉。与水精同名。"玻璃是一种呈玻璃态的无定形体,透明、脆性、不透气、并具一定硬度。

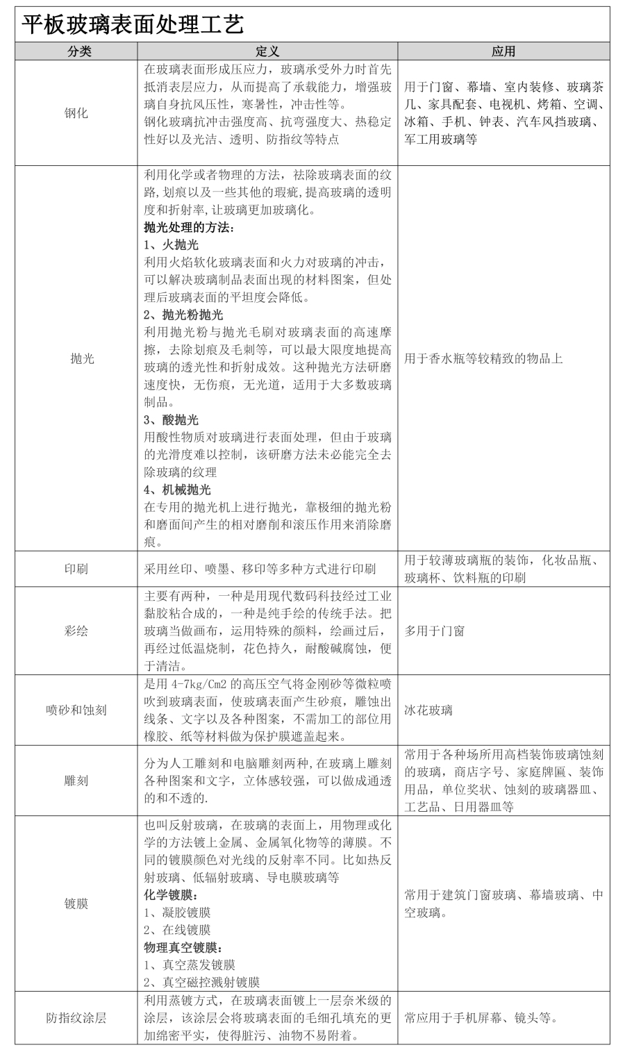
• 为了迎合不同的应用需求,衍生出了各种玻璃的表面处理方法,如下图:

#Guten Morgen!


赞赏

小小心意,大大鼓励

56收藏文章 26赞起来+1

宁波摩根工业设计有限公司

其他 · 浙江省 宁波市 鄞州区

热门文章

查看更多

留言板(3

添加表情
登录后评论 添加图片
    最新 最热
    林鹿溪 2023-05-19
    举报 回复

    GOOD JOB

    北极熊 2023-05-19
    举报 回复

    拼命的付出 2023-05-19
    举报 回复

    每日一学

    你可能还喜欢 换一换

    收藏
    创建收藏夹

    创建收藏夹

    收藏夹名称
    确定

    举报评论

    恶意辱骂,诋毁
    垃圾广告信息
    黄赌毒,诈骗信息
    政治敏感问题
    其他原因
    提交
    留言 点赞 收藏 分享

    宁波摩根工业设计有限公司

    小小心意,大大鼓励

    赞赏金额

    ¥ 1
    ¥ 5
    ¥ 10
    ¥ 50
    ¥ 100
    其他

    赞赏金额

    微信
    支付宝
    确认支付

    最高赞赏200元

    支付宝支付

    使用支付宝扫描二维码完成支付

    微信支付

    使用微信扫描二维码完成支付

    余额支付

    当前余额:¥0.00

    支付操作会向你普象账户的注册手机号发送验证码
    请注意查收

    发送验证码
    确认支付
    支付成功
    关闭