• 塑料英文为Plastics,具有“成型”、“发展”的意思。所以能够自由成型的可塑材料即为塑料。
• 按照应用领域分类,塑料可分为工程塑料和通用塑料,如下图
• 工程塑料的特性及应用,如下图
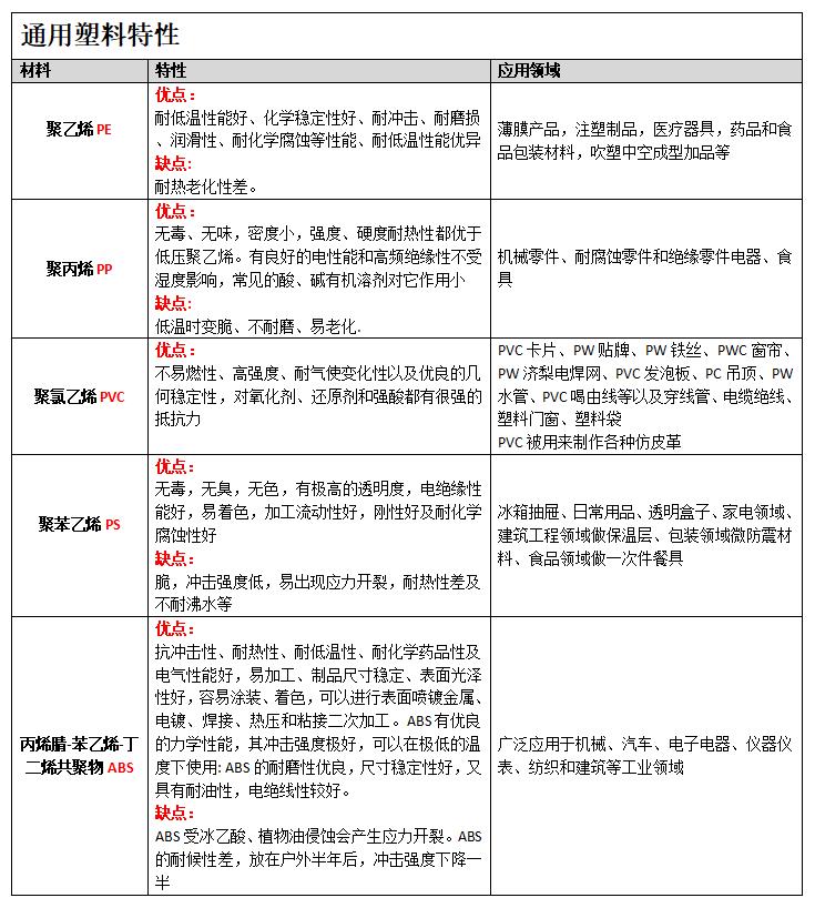
• 通用塑料的特性及应用,如下图

#Guten Morgen!
赞赏
小小心意,大大鼓励
本文章版权归 宁波摩根工业设计有限公司 所有,禁止匿名转载及个人使用,任何商业用途均需联系原作者。
举报
152收藏文章
64赞起来+1
沪公网安备 31011502009179号
先赞后看
不错
感谢分享
又来学习新知识了
受益匪浅,学到啦